还未上线,敬请期待
首页
双减
证书查询
资源
应用
活动
空间
更多
社区
学前教研
职教
登录
客户端下载
资源
资源
应用
找人
社区
名师
学校
首页
通知公告
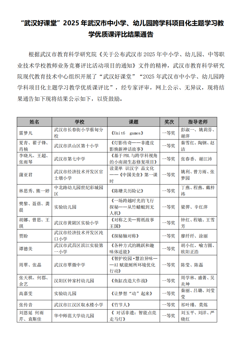
“武汉好课堂”2025年武汉市中小学、幼儿园跨学科项目化主题学习教学优质课评比活动结果通告
武汉市教育科学研究院
2025-12-31 13:21
阅读 3695
分享到:
上一篇:“武汉好课堂”2025年武汉市中小学信息科技
下一篇: “武汉好课堂”205年武汉市中小学、幼儿园
发布评论
还能输入
140
字
用户评论
关闭
扫码登录更安全
空间登录
自动登录
忘记密码?
立即注册!
手机扫码,安全登录
二维码已失效
请点击刷新
请打开
人人通空间APP
扫一扫登录
手机扫码,安全登录
扫描成功!
请在手机上确认登录
取消二维码登录
发布评论
还能输入 140字
用户评论