还未上线,敬请期待
首页
双减
证书查询
资源
应用
活动
空间
更多
社区
学前教研
职教
登录
客户端下载
资源
资源
应用
找人
社区
名师
学校
首页
通知公告
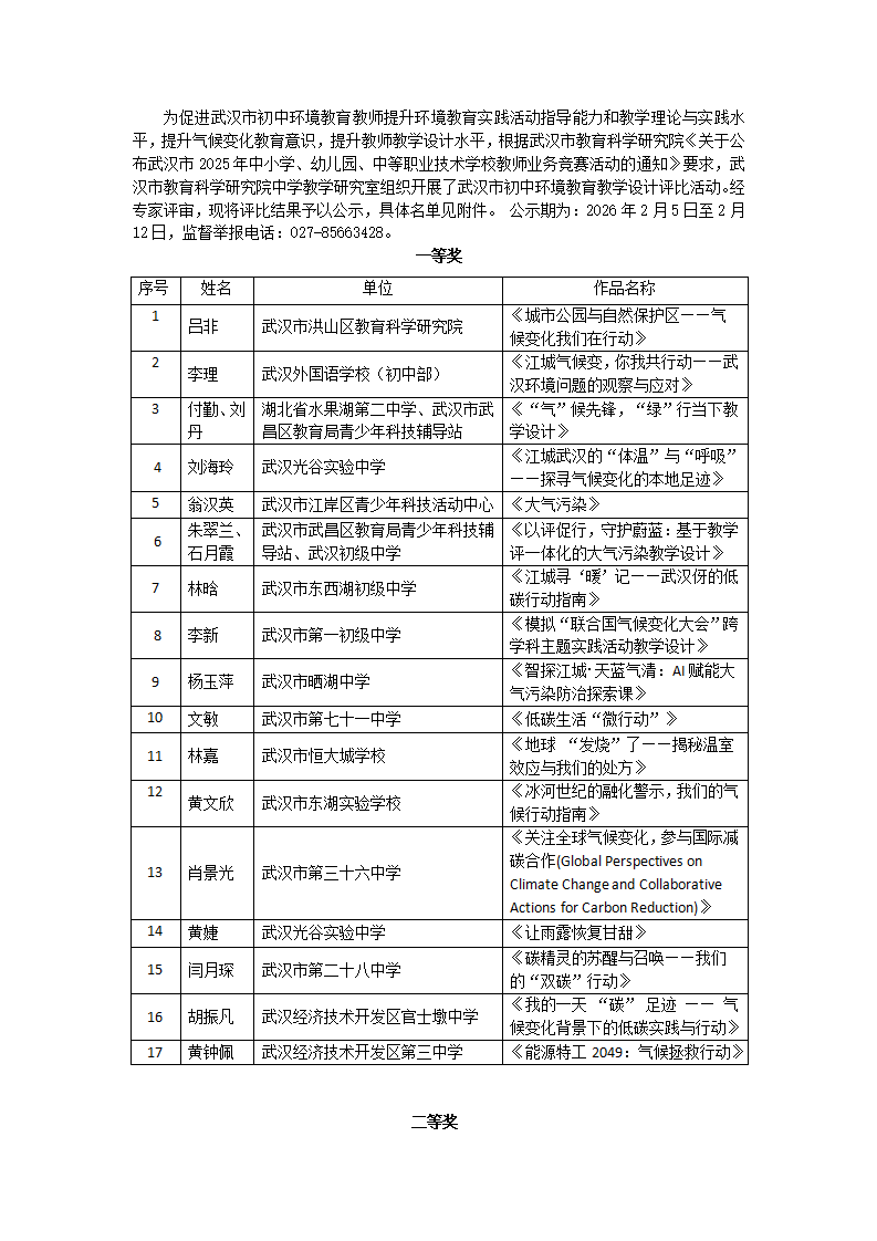
2025年“武汉好教研”初中环境教育教学设计评比结果公示
武汉市教育科学研究院
2026-02-05 11:00
阅读 9005
分享到:
上一篇:2025年“武汉好教研”高中环境教育教学设计
下一篇: 2025年“武汉好教研”小学环境教育教学设计
发布评论
还能输入
140
字
用户评论
关闭
扫码登录更安全
空间登录
自动登录
忘记密码?
立即注册!
手机扫码,安全登录
二维码已失效
请点击刷新
请打开
人人通空间APP
扫一扫登录
手机扫码,安全登录
扫描成功!
请在手机上确认登录
取消二维码登录
发布评论
还能输入 140字
用户评论